怡补康放化疗人群专用营养品
400-8855-369
125424429@qq.com
网站首页
关于我们
公司简介
品牌起源
荣誉资质
工厂相册
产品系列
怡补康系列
保华顺系列
英姆康
新闻资讯
用户案例
官方销售渠道
联系我们
网站首页
关于我们
公司简介
品牌起源
荣誉资质
工厂相册
产品系列
怡补康系列
保华顺系列
英姆康
新闻资讯
用户案例
官方销售渠道
联系我们
新闻资讯
当前位置:
主页
>
新闻资讯
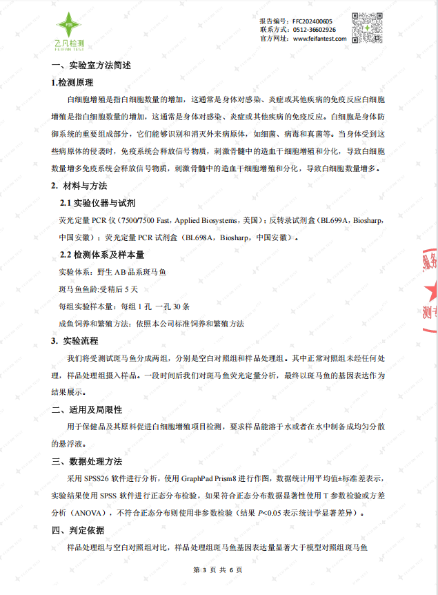
怡补康营养粉(固体饮料)在本实验条件下有促进白细胞增殖功效
新闻资讯
|
2025-09-05 15:04
2024年12月,经斑马鱼实验,怡补康营养粉(固体饮料)在本实验条件下有促进白细胞增殖功效。